Исходящий телемаркетинг: от сегментирования аудитории до закрытия сделок
Телемаркетинг — крайне полезный инструмент маркетинга в умелых руках. Если в контексте и SEO вы работаете руками, то в телемаркетинге — языком. Умение договориться, умение найти нужные слова, умение отстоять собственное мнение и выбрать правильную роль в переговорах — это к нам, это к тем, кто решил сделать людей и живую коммуникацию ключевыми составляющими бизнеса. Всё это ложится на грамотные бизнес-процессы. Об одном из них мы сегодня и поговорим. Точнее, говорить буду я, а ты можешь задавать вопросы.
План статьи
- Что такое телемаркетинг?
- Что такое колл-центр?
- Цель телемаркетинговой кампании
- Сегментирование аудитории
- Подготовка маркетинговых материалов
- Формирование базы контактов для обзвона
- Построение воронки продаж
- Разработка скриптов продаж
- Звонки, доработка материалов и аналитика
Что такое телемаркетинг?
Логично начать с уже существующих определений и потом конкретизировать его и адаптировать под сформированное у нас, у меня лично, представление об этом инструменте маркетинга.
Начну с определения данного в Википедии:
Телемаркетинг (англ. telemarketing) — это вид прямого маркетинга, при котором общение продавца и покупателя происходит с помощью средств телефонии. В более узком смысле, телемаркетинг — это продажа товаров или услуг по телефону.
Возьмём еще одно определение с первой страницы поиска Яндекс — Екатерины Уколовой и блога Ой-ли:
Телемаркетинг — канал взаимодействия с клиентом с помощью средств телефонии. Проще говоря, он представляет собой продажу товаров и услуг по телефону.
Проще говоря, Екатерина и её копирайтеры решили не разбираться с сутью термина, а перефразировать то, что уже было 200 раз написано до них. Понимаю. Неблагодарный труд писать новые тексты и заботиться о потенциальном клиенте.
Чтобы лучше понять «телемаркетинг» — саму суть термина, вместо одно узкой формулировки, стоит копнуть глубже и посмотреть на другие области. Например, посмотрим на приставку «теле» и «телемедицину».
Так вот, приставка «теле» говорит нам о том, что что-то находится или предоставляется «на расстоянии». Серьезно? Да! Вот тут с примерами.
А вот формальное определение термина «телемедицина» с юридической и политической точек зрения:
Телемедицина — это предоставление услуг здравоохранения в условиях, когда расстояние и время является критическим фактором, работниками здравоохранения, использующими информационно-коммуникационные технологии для обмена необходимой информацией в целях диагностики, лечения и профилактики заболеваний и травм, проведения исследований и оценок, а также для непрерывного образования медицинских работников в интересах улучшения здоровья населения и развития местных сообществ.
Я специально подчеркнул и выделил то, на что стоит обратить внимание в определении «телемедицины», остановиться и осмыслить.
Теперь дам собственное определение термина «телемаркетинг», с учётом предыдущих определений:
Телемаркетинг — это процесс рекламы продукта или услуги, ключевой особенностью которого является возможность быстрого и прямого доступа к целевой аудитории через современные средства коммуникации (телефон, Skype, Viber, WhatsApp, Telegram, FaceTime и т.д.)
Не согласны? Напишите своё мнение в комментариях — обсудим.
Что такое колл-центр?
Итак, воспользуемся существующими источниками для того, чтобы дать определение трём столь разным, но часто смешиваемым понятиям — «колл-центр», «контакт-центр», «удалённый отдел продаж».
Колл-центр — специализированная организация или выделенное подразделение в организации, занимающееся обработкой обращений и информированием по голосовым каналам связи в интересах организации-заказчика или головной организации.
Определение второго термина, тоже из Википедии:
Контакт-центр — колл-центр, обрабатывающий также обращения по электронной и обычной почте, факсы, обращения из интернет-чатов, социальных сетей.
А теперь логично вытекающее определение «удалённого отдела продаж»:
Удалённый отдел продаж — контактный-центр, основная задача которого — конечные продажи, через обработку входящих обращений по всем каналам коммуникаций и генерацию исходящих обращений в поиске потенциальных клиентов, ведение которых осуществляется по воронке продаж.
Это означает что, при исходных определениях:
- колл-центр работает в вашем бизнесе только через канал коммуникации «звонки»;
- контактный центр работает в вашем бизнесе через такие каналы коммуникации как «звонки», «email», онлайн-чаты (JivoChat, Newton, CallbackHunter, формы обратной связи), социальные сети и так далее;
- удалённый отдел продаж работает в вашем бизнесе используя все те же каналы коммуникации, которые использует и контактный центр, с той лишь разницей, что появляется четкий алгоритм «ведения» контакта для достижения конечной цели. Этот алгоритм выражается через этапы воронки продаж.
Несмотря на то, что разница между колл-центром и контакт-центром существенная, а между контакт-центром и удалённым отделом продаж не столь — эти понятия начали упрощать и использовать одно — «колл-центр». Теперь у клиентов складывается впечатление, что «колл-центр» это всё в одном — впечатление ошибочное и может стоить дорого, как для колл-центра, так и для бизнеса клиента.
Складывается впечатление, что «колл-центр» это всё в одном — впечатление ошибочное и может стоить дорого.
«Почему происходит такая подмена понятий?», - спросите вы.
Вопрос хороший и лучший ответ — пример нашего пути.
В 2015 году мы начинали как колл-центр — команда из нескольких сильных операторов, супервайзеров, скриптологов, кураторов и проектного менеджера. Получали обращения из интернета и через сарафанное радио. Обзванивали базы контактов, проводили опросы, актуализировали старые контакты. Затем рынок начал показывать изменения в направлении движения — заказчики начали интересоваться не только холодными звонками, но и обработкой входящих обращений по другим каналам коммуникаций. Это еще были не продажи, но новые требования меняли формат работы, организацию и внутренние процессы.
Отказываться от адаптации под требования рынка мы просто не могли — смерти подобно было. Начали обрабатывать входящие обращение, консультировали в онлайн-чатах, обрабатывали сообщения в социальных сетях — мы адаптировались и теперь пошел процесс оттачивания мастерства выполнения возложенных на нас функций.
Переход с «контактного центра» в разряд «удалённых отделов продаж» уже инициировали мы сами — рынок опять менялся, но мы решили, что именно тут стоит выбрать наше основное направление и сконцентрироваться на его развитии. Выбрали формат удалённых команд продаж — 5-6 сильных операторов на телефоне, 1 руководитель на группу и 1 проектный менеджер на несколько групп. Вместе со сменой модели работы изменились и требования к людям.
Услуги колл-центра не требуют высокой квалификации персонала — достаточно удовлетворения базовых требований вроде грамотной речи, отсутствия акцентов и дефектов речи, наличия гарнитуры и тихого рабочего места. Но когда дело доходит до аутсорсинга продаж и подбора, обучения и удержания персонала, то это самый сложный вариант развития компании — отличия становятся огромными между тем, какие задачи приходится решать колл-центру и отделу продаж с удалёнными сотрудниками. Тем не менее, мы всё еще берём проекты в качестве колл-центра. Мы, своего рода, гибридный удалённый отдел продаж, который в любую минуту может стать колл-центром, но не любой колл-центр станет удалённым отделом продаж. Запомните это!
Мы — гибридный удалённый отдел продаж, который в любую минуту может стать колл-центром, но не любой колл-центр станет удалённым отделом продаж.
Цель телемаркетинговой кампании
Неоднократно и во многих статьях, книгах и журналах пишут, что постановка цели это 80% успеха. Телемаркетинг не исключение. Чёткое понимание того, что ты хочешь получить в результате позволяет правильно ставить задачи подрядчикам — количественные и измеримые качественные.
Для каждой из услуг — своя формулировка цели и свои показатели.
- Проведение опросов и анкетирование
- Информирование клиентов
- Холодный обзвон
- Актуализация базы контактов (клиентской базы)
- Возврат клиентов
- Обзвон должников
- Рассылка коммерческих и акционных предложений
- Приглашения на мероприятия
- Назначение встреч
- Продажи по телефону
- Комплексный аутсорсинг продаж
Примеры целей по нескольким из предоставляемых колл-центрами услуг:
- Проведение опросов и анкетирование
Цель: 500 заполненных на 100% опросных листов до 18.12.2018. 250 из которых - женщины, 250 остальных - мужчины.
- Информирование клиентов
Цель: 1 000 проинформированных клиентов о новом предложении компании до 17.11.2018.
- Актуализация базы контактов (клиентской базы)
Цель: 5 000 классифицированных контактов по статусам «Неактивен», «Недозвонились», «Не интересно», «Интересно», «Долгосрочный лид» до 22.06.2019.
- Возврат клиентов
Цель: 2 400 обработанных контактов с зафиксированной ключевой причиной «отвала» (согласно сценарию диалога). 1 000 обработанных контактов за первую неделю работы, 1 000 обработанных контактов за вторую неделю работу, 400 контактов - последняя неделя работы.
- Назначение встреч
Цель: 20 назначенных встреч по Московской области за интервал 01.01.2019 — 01.02.2019 с зафиксированными контактными данными принимающей стороны — ФИО, номер мобильного телефона, адрес встречи, дата и время встречи.
Ясная цель холодного обзвона позволяет оценить необходимое количество действий (на уровне выше), которые позволят добиться нужного результата. Давайте рассмотрим на последнем примере — назначение встреч.
Путь до согласованной встречи может быть следующим:
- Дозвониться до контакта
- Общение с секретарём
- Общение с лицом принимающим решение (ЛПР)
- Повторный звонок
- Назначение встречи
Теперь мы начинаем задавать себе (или колл-центру) ряд вопросов:
- Сколько понадобится сделать повторных звонков ЛПРу, чтобы договориться с ним о встрече?
- Сколько понадобится сделать первичных контактов с ЛПРом, чтобы договориться о повторном звонке (например, для обсуждения деталей)?
- Сколько понадобится сделать контактов с секретарём, чтобы выйти на ЛПР?
- Сколько понадобится сделать дозвонов по контактам из базы, чтобы выйти на общение с секретарём (или ЛПРом сразу)?
Когда у вас будут ответы на эти вопросы, то вы можете уверенно общаться с колл-центром и обсуждать схему работы «за результат», однако должны быть готовы к тому, что эту информацию необходимо будет подтвердить фактическими выгрузками, записями звонков, статистикой из личных кабинетов и др. Если такой информации у вас нет на руках, то правильным решением будет её получить проработав с колл-центром по небольшим объёмам звонков.
Сегментирование аудитории
Сегментирование - процесс группировки объектов по общим признакам.
![]() |
Сегментирование аудитории позволяет повысить эффективность холодного обзвона через целевое предложение под данную группу лиц. Обрати внимание на то, что я не уточнил «глубину» сегментирования аудитории - это может быть как один параметр (например, пол), так и множество (например, пол и город проживания, интервал по возрасту и наличие детей). Меньше параметров — меньше целевых групп, больше параметров - больше целевых групп.
Под каждый сегмент прорабатывается целевое маркетинговое предложение и скрипт продаж (сценарий диалога).
Например, если хочешь предложить скидочную карту на услуги салона красоты и обрабатываешь стандартную базу, то параметры могут быть следующие:
- Пол
- Возраст
- Расстояние до вашего салона
Для девушек до 25 — одно предложение, для девушек от 25 до 30 — другое, для женщин от 30 и более — третье предложение. Если трубку поднимает парень — другой сценарий и другое предложение — подарок девушке, жене, матери. Каждое такое предложение должно «закрывать» потребности потенциального клиента в этой группе — только тогда получится добиться максимального результата от телемаркетинговой кампании.
Соотноси всегда «глубину» сегментирования с затрачиваемыми ресурсами — найди момент, после которого стоимость доработок маркетинговых материалов превысит ожидаемый результат.
Подготовка маркетинговых материалов
Какие маркетинговые материалы рекомендую подготовить перед запуском:
- Email-письмо для таргетированной отправки;
- Текст и ссылки для SMS-сообщения;
- Короткий текст (вводный), ссылку (на сайт, группу в социальных сетях) и небольшой баннер для отправки в мессенджеры (Viber, WhatsApp, Skype, Telegram);
- Презентацию продукта или услуги, либо видео-ролик.
Помни, что все четыре точки «контакта» должны быть подогнанны под ту целевую аудиторию, которой ты делаешь предложение.
Формирование базы контактов для обзвона
Вариантов тут несколько:
- Ручной сбор базы контактов;
Мы его используем в том случае, когда необходимую аудиторию нельзя найти в других местах и использовать автоматизированный сбор или осуществить выгрузку в любом табличном формате. Самый накладый вариант, как по времени, так и по деньгам - сажается человек, ему даются критерии отбора и формат заполнения. Альтернативные варианты по цене — воспользоваться сервисами YouDo, WorkZilla и подобными, где множество фрилансеров соберут тебе нужную аудиторию за копейки.
- Автоматизированный сбор базы контактов;
Этот вариант мы используем в том случае, когда в публичных или закрытых сервисах качество выгрузки будет хуже, либо такой аудитории там вообще нет; ручной сбор обойдётся дороже, поэтому мы разрабатываем скрипт сбора данных на одном из языков программирования — PHP, Python, Ruby или, в зависимости от сложности структуры данных и места сбора — используем готовые сервисы, например — http://web-data-extractor.net/
Пример сайтов с которых собрать контактную информацию по компаниям выгоднее и целесообразнее автоматизированным методом — https://agroserver.ru/company/pshenitsa/ и http://русскийсоюз.рф/russia/manufacturers/zernovye_krupy_bobovye
- Публичные или закрытые выгрузки.
К такому решению относятся сервисы вроде baza2gis, СПАРК и другие — они позволяют работать с данными через API (программный интерфейс) или осуществлять выгрузки данных в табличных форматах (csv, xls, xlsx). Преимещуства такого варианта — соотношение скорости получения данных и их качества. Минусы, в случае СПАРК - цена, при малых объемах.
Если у тебя остались вопросы или нужна помощь в сборе контактов для менеджеров по продажам — напиши нам, постараемся помочь!
Построение воронки продаж
Грамотно выстроенные этапы воронки продаж, даже на уровне зоны ответственности колл-центра, помогут лучше понять общий путь, который проходит потенциальный клиент с момента первого контакта до момента достижения контрольной цели (встречи, расчета, презентации или повторного звонка).
Мы, в процессе работы над воронкой продаж, рассматриваем её в целом и разбиваем на достаточное количество и размер этапов, чтобы по каждому этапу была возможность сформулировать конкретно достижимую и одну цель. Менеджер 1-ой линии продаж, менеджер 2-ой линии продаж и куратор всегда понимают, чего они должны добиться конкретно на данном этапе и что будет потом. Преимущество такого подхода заключается ещё и в том, что каждый этап и достижение цели на каждом этапе можно описать, систематизировать и «заскриптовать».
Правильная формулировка этапов воронки продаж — «Согласование договора» + «Подписание договора», неправильная формулировка — «Обсуждение договора».
Правильная формулировка этапов воронки продаж — «Заполнение брифа» + «Формирование предложения», неправильная формулировка — «Классификация».
Если ты всё еще сомневаешься в том, выстроена ли у тебя корректно и эффективно воронка продаж — напиши нам и мы обязательно поможем разобраться!
Разработка скриптов продаж
Начну с того, что для написания скриптов продаж мы используем внутренние технологичные инструменты, внедрённые в нашу платформу Ojok Deep Sales Platform. Для тех, кто хочет писать скрипты бесплатно и «без регистрации» и «без sms» предлагаю воспользоваться рядом инструментов:
- Microsoft Word
Примечание: для перехода по веткам сценария используются «якоря».
- Excel
Примечание: для перехода по веткам сценария используются «якоря».
- XMind
Примечание: скачать программу. Позволяет строить сценарии, единственный минус — отсутствует возможность связывания произвольных речевых блоков (можно решить через дублирование).
- yEd
Примечание: скачать программу. Отличный бесплатный инструмент для создания схем любой сложности.
- Microsoft Visio
Примечание: результаты поиска. Отличный инструмент для создания схем любой сложности.
Если тебя интересуют онлайн сервисы для написания скриптов продаж, то тебе лучше поискать по этой ссылке.
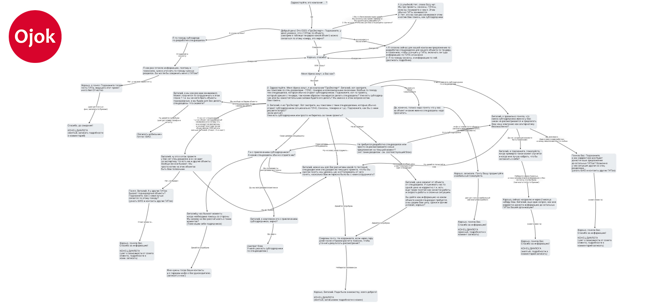
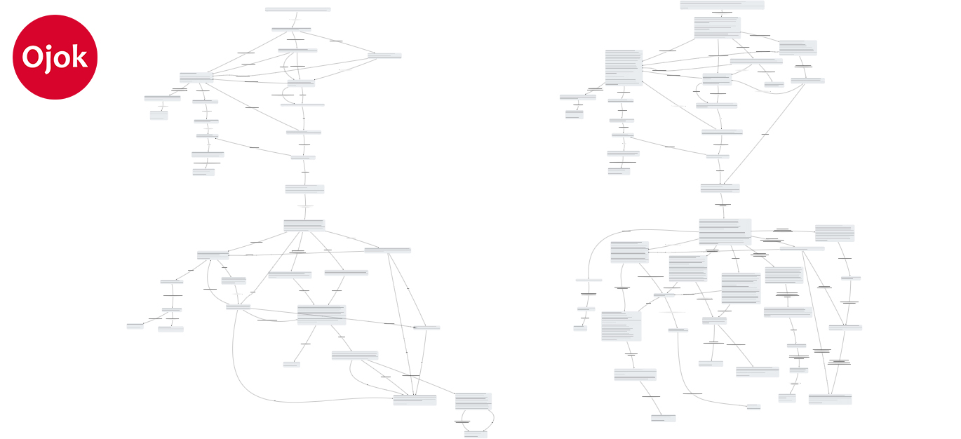
Вот так выглядят скрипты продаж, которые мы разрабатываем (древовидная структура отображения):

… и вот:

При написании скриптов продаж мы используем собственную технику — «шкала ответов». Суть её достаточно проста, но тем неменее позволяет проработать скрипт продаж качественно и детально. На любой ваш ответ или вопрос пропишите абсолютно все возможные ответы с той стороны трубки начиная с самого негативного («нет») до самого положительного («да») — выполняйте эти действия для каждого ответа и у вас получится сильный скрипт продаж. После этого вам останется только дорабатывать формулировки встречных вопросов и ответов.
Мы настоятельно рекомендуем при написании сценария отказаться от официоза, если на то нет объективных и серьезных причин.
Звонки, доработка материалов и аналитика
Перед запуском проекта стоит зафиксировать минимальные показатели эффективности, при достижении которых работа над проектом будет приостановлена и будут переработаны материалы, уникальное торговое предложение или выбрана другая аудитория.
После завершения всех подготовительных действий колл-центр приступает к работе над проектом - делает тестовые звонки, собирает обратную связь по написанным сценариям (добавляет обработку возражений или меняет формулировки), подобранной базе контактов и оценивает эффективность самого предложения.
Для результативной работы тебе, как руководителю, стоит держать руку на пульсе при работе с колл-центром и давать обратную связь по работе. В то же время, если тебе рекомендуют что-то изменить в предложении или материалах - не спеши отвергать, обдумай предложение, задай встречные вопросы и только потом принимай решение.
Вот так, вкратце, выглядит процесс работы над исходящей телемаркетинговой кампанией.
Связанные запросы: отдел телемаркетинга, телемаркетинг отзывы, услуги телемаркетинга, обязанности телемаркетинга, специалисты отдела телемаркетинга, центр телемаркетинга, компании телемаркетинга, руководитель телемаркетинга, исходящий телемаркетинг, холодный телемаркетинг, телемаркетинг холодные звонки, колл центр телемаркетинг, телемаркетинг заказать, телемаркетинг москва, стоимость телемаркетинга, удалённый телемаркетинг, телемаркетинг на аутсорсинге, отдел телемаркетинга тинькофф, директ маркетинг, активные продажи, прямой маркетинг.
Рекомендуем
План отдела продаж: KPI, бонусы, мотивация. Кому и за что?
6 шагов к успешной постановке целей в продажах
5 неприятных истин аутсорсинга продаж
Разделы
Скрипты продаж и переговоры
Услуги колл-центра и отдела продаж
Франшиза колл-центра и отдела продаж
Рекрутинг и менеджмент
Маркетинг
Международные продажи
Технологии
Кейсы
